끠
首页
本馆简介
总体介绍
本馆风采
机构设置
信息公开
公告
预决算公开
新闻动态
陈列大观
前言
第一部分探索建设道路
第二部分在文化大革命初期
第三部分疏散到江西
第四部分小平小道
第五部分复出与整顿
结束语
学术研究
伟人风采
生平简介
大事年表
公开教育
活动预告
志愿者活动
青少年教育
参观服务
开放须知
周边服务
虚拟展馆
观众信箱
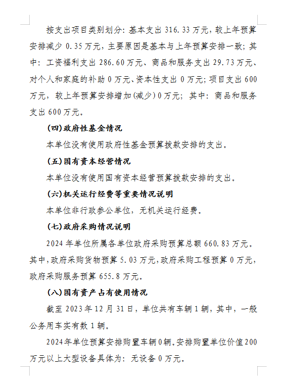
南昌市小平小道陈列馆2024年单位预算
首屏
ꄲ
预决算公开
ꄲ
南昌市小平小道陈列馆2024年单位预算
ꄴ
前一个:
无
ꄲ
后一个:
无
本网站由阿里云提供云计算及安全服务
本网站支持
IPv6
本网站由阿里云提供云计算及安全服务
本网站支持
IPv6
本网站由阿里云提供云计算及安全服务
本网站支持
IPv6
本网站由阿里云提供云计算及安全服务
本网站支持
IPv6